Система наставничества в образовательной организации

Куратор внедрения целевой модели наставничества

 

Часы приема: вторник 14:00-17:00, четверг 15:00-17:00
кабинет: 304
телефон: 417-34-27


2023 год в Российской Федерации объявлен Годом педагога и наставника

Нормативно – правовое обеспечение

Федеральные законы

Распоряжение Министерства просвещения РФ № Р-145 от 25 декабря 2019 года

Письмо Министерства  просвещения РФ от 23.01.2020 № МР-42/02 «О направлении целевой модели наставничества и методических рекомендаций вместе с «Методическими рекомендациями по внедрению методологии (целевой модели) наставничества обучающихся для организаций, осуществляющих образовательную деятельность по общеобразовательным, дополнительным общеобразовательным и программам среднего профессионального образования, в том числе с применением лучших практик обмена опытом между обучающимися»

Распоряжение Правительства Российской Федерации от 20.08.2021 № 2283-р

Методические рекомендации по внедрению методологии (целевой модели) наставничества обучающихся для организаций, осуществляющих образовательную деятельность по общеобразовательным, дополнительным общеобразовательным и программам среднего профессионального образования, в том числе с применением лучших практик обмена опытом между обучающимися

Этический Кодекс наставника в Российской Федерации

Региональные законы

Распоряжение Комитета по образованию № 1457-р от 27.07.2020 «О внедрении методологии (целевой модели)  наставничества в государственных образовательных учреждениях, находящихся в ведении Комитета по образованию и администраций районов Санкт-Петербурга

Распоряжение Комитета по образованию от 30.03. 2022 года № 623-р «Об утверждении Положения о системе (целевой модели) наставничества педагогических работников государственных образовательных учреждений Санкт-Петербурга

 

Положение о наставничестве

Положение о системе (целевой модели) наставничества педагогических работников в ГБОУ СОШ №653 калининского района Санкт-Петерубрга имени Рабиндраната Тагора

 

НОВОСТИ

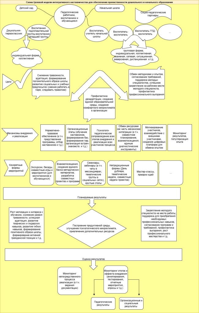
Модель интегративного наставничества


 

 

 


Круглый стол «Диалог наставников»: обсуждение роли и поиска              наставников в образовании

26 февраля 2026 года в ГБОУ СОШ № 653  Калининского района Санкт-Петербурга имени Рабиндраната Тагора, прошло значимое образовательное мероприятие. Оно было приурочено ко «Дню наставника» и представляло собой круглый стол — открытую дискуссионную площадку под названием «Диалог наставников: наставник — кто это, зачем он нужен и где его искать?». Данное мероприятие объединило педагогов и воспитателей ДОУ школы №619 и №653 Калининского района.

Инициаторами проведения встречи выступили отдел образования администрации Калининского района Санкт Петербурга  и ФИП ГБУ ИМЦ Калининского района.

Открыла мероприятие директор ГБОУ СОШ № 653 Ткачева Елена Викторовна. В своём приветственном слове она акцентировала внимание на значимости преемственности между дошкольным и начальным общим образованием.

Далее с докладом выступила заместитель директора ГБУ ИМЦ Калининского района Дегтерева Ирина Анатольевна. Она представила модель системы наставничества, построенную на кластерном подходе, — эту модель разработали и успешно внедрили в Калининском районе.

Особенность собравшихся на круглом столе образовательных организаций — наличие дошкольных отделений внутри общеобразовательных школ. Именно это объединяет их в отдельный кластер.

Участники подробно обсудили ключевые вопросы: кто такой наставник, какую роль он играет в образовательном процессе и как найти подходящего специалиста.

В ходе мероприятия были представлены практические наработки, которые можно успешно внедрить в работу любых образовательных организаций России:

  • «Сопровождение школы наставников» — доклад Георгиевой Ольги Михайловны (психолог, ГБОУ СОШ № 619).
  • «Формы работы наставника с наставляемым» — выступление Вдовиченко Кристины Владимировны (воспитатель, ГБОУ СОШ № 619).
  • «Межрегиональный диалог: опыт сетевого наставничества» — совместный доклад Табаринцевой Натальи Сергеевны (воспитатель, ГБОУ СОШ № 653) и Соколовой Натальи Юрьевны (учитель начальной школы, ГБОУ СОШ № 653).
  • «Структура электронного методического кабинета» — презентация Тумановой Натальи Викторовны (старший воспитатель, ГБОУ СОШ № 619).
  • «Модель интегративного наставничества для обеспечения преемственности дошкольного и начального образования» — доклад Шуваловой Елены Сергеевны (учитель иностранного языка, ГБОУ СОШ № 653).

Подобные образовательные события помогают повысить престиж профессии наставника, а также оказывают важную поддержку перспективным педагогам и руководителям образовательных учреждений.

 


  • 28 декабря состоялось очередное занятие в «Школе наставников». Наставники и наставляемые поделились своими впечатлениями об открытых уроках. Руководитель провела кейс-занятие «Общее дело» по определению темы методической разработки. Был организован мозговой штурм по инициации идей для педагогического поиска.

  • 26 декабря в дошкольном отделении были проведены открытые занятия по программе наставничества. Тема: занятия по лепке «Целебная глина». Провели воспитатели средней группы: Борисова Надежда Васильевна и Богданова Светлана Викторовна. Цель: приобщение детей к сотворчеству и укреплению здоровья в совместной лепке из глины.

  • 5-9 декабря по графику состоялись открытые уроки. Наставники с наставляемыми обсудили выявленные проблемы и педагогические находки. Следующий шаг — определиться с темой методической разработки.

  • 1-2 декабря прошли первые открытые занятия в рамках взаимного посещения уроков
  • 1 ноября 2022 года на педагогическом Совете, посвященном теме преемственности, куратор программы наставничества Федорова Т.Е. представила доклад по теме «Наставничество как тренд в образовании»

  • 18 октября 2022 года состоялась установочная сессия по программе наставничества. Наставники с наставляемыми выполнили задания кейса «Кто такой наставник?», 25 октября обсудили тему «Принципы наставничества» и «Активное наставничество» в рамках деятельности педагогического сообщества «Школа наставников»

    • .Чаепитие создало особую атмосферу доверия.

     


    • .26 ноября года занятие по программе наставничества. Наставники с наставляемыми продолжили знакомиться с основными идеями наставничества, обсудили основные проблемы и пути их решения, выбрали для своей группы эмблему и обосновали ее в беседе на круглом столе..